突然开门下车酿悲剧 “开门杀”法律责任如何界定?
开车门,原本是大家日常开车或乘车时很普通的一个动作,但是一个疏忽,开车门也可能会酿成不可挽回的悲剧。今年5月,在北京市顺义区,一名司机就因开车门导致一名骑车人摔倒死亡。
5月21日下午2时53分,在北京市顺义区北务桥南侧的道路上,一辆白色汽车从机动车道驶出,停靠在路边非机动车道上。2分钟后,一辆电动车沿非机动车道由南向北行驶。当电动车行驶到白色车辆旁边时,驾驶位的车门突然打开,将电动车撞倒,骑车人也摔倒在一米外的路面上。

北京市顺义区人民法院法官李维:被害人张某驾驶一辆小型电动车,由南向北行驶,正好经过被告人驾驶的机动车旁边,被告人突然打开车门,导致被害人张某正好撞到了小型客车打开的车门上,导致被害人倒地受伤。
事发后,驾驶人赵某立即下车查看情况,并第一时间拨打了110报警和120急救电话,对伤者展开了救助。几分钟后,救护车赶到现场,将伤者张某送往医院抢救。

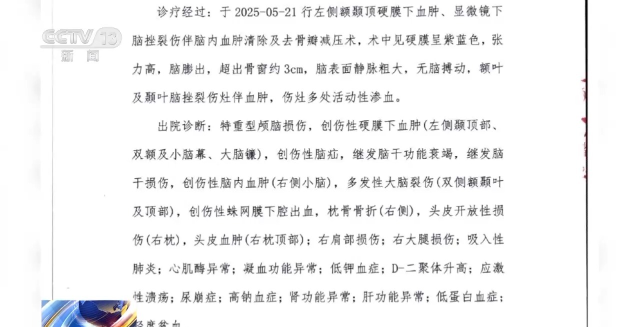
经医院诊断,张某为特重型颅脑损伤,情况十分危急。不幸的是,因伤情过重,4天后,张某因抢救无效死亡。
北京市顺义区人民法院法官李维:后来被害人经抢救无效死亡,经鉴定,被害人属于颅脑损伤死亡。通过交通事故认定书认定,被告人对此次事故的发生负有全部责任。

事故发生后,民警进行了现场勘查,发现赵某停车的位置设有明确的禁停标志,属于违法停放。他在未观察后方情况的前提下开启车门,妨碍了其他车辆正常通行,违反了《中华人民共和国道路交通安全法实施条例》的相关规定。交管部门据此认定,赵某承担此次事故的全部责任。

2025年9月30日,北京市顺义区人民检察院指控赵某犯交通肇事罪,向北京市顺义区人民法院提起公诉。
2025年10月16日,北京市顺义区人民法院公开开庭审理了这起案件。在法庭上,赵某承认了自己的犯罪事实。

北京市顺义区人民检察院检察官贾腾云:当时他是说下车去找人,但是当时现场明确有禁止停车的标志,他首先是违反了规定,其次停在了非机动车道下车,妨碍了被害人驾驶非机动车正常的通行,所以才导致本案发生。
《中华人民共和国刑法》第一百三十三条规定,违反交通运输管理法规,因而发生重大事故,致人重伤、死亡或者使公私财产遭受重大损失的,处三年以下有期徒刑或者拘役。

检察机关指控,被告人赵某违反交通运输管理法规,因而发生重大事故,致一人死亡且负事故全部责任,应当以交通肇事罪追究其刑事责任。
法院审理认为,被告人赵某的行为已构成交通肇事罪,应予惩处。鉴于被告人赵某自动投案,到案后如实供述犯罪事实,系自首,且自愿认罪认罚,故依法对其从宽处罚。
2025年10月16日,北京市顺义区人民法院对此案作出判决,被告人赵某犯交通肇事罪,判处有期徒刑一年二个月。

法学专家指出,在多数造成重伤或死亡后果的“开门杀”案件中,行为人通常涉嫌交通肇事罪。但在一些特殊情形下,也可能构成其他罪名。

中国政法大学刑事司法学院副教授杨绪峰:比如车流特别密集的主干道上,如果司机明知道后面有非机动车快速通过,突然打开车门,有意导致这样一个伤亡事故或是连环事故,这种情况就有可能被认定为是更重的,以危险方法危害公共安全罪。比如说封闭的小区内、停车场的内部,这种非道路的区域,如果“开门杀”导致伤亡后果的话,就不属于交通运输的活动范畴,就可能涉嫌过失致人死亡罪或过失致人重伤罪两个罪名。

如果“开门杀”的行为没有造成重伤或死亡等严重后果,行为人是否就能免于处罚呢?法学专家指出,即便不构成刑事犯罪,相关行为仍属于交通违法,可能面临行政处罚。
中国政法大学刑事司法学院副教授杨绪峰:“开门杀”的案件中,行为人承担的责任是多元的,如果没有达到这样的后果,不构成刑事犯罪,但是也属于交通违法行为,会面临行政处罚,比如罚款。如果给第三人造成损害的,也需要承担民事赔偿责任。
遭“开门杀”还陷理赔困境
法律直击痛点
在不少 “开门杀” 事故中,伤者常陷入保险理赔困境:车内乘客不当开门导致的事故,究竟该向谁追责索赔?保险公司若以 “开门者非被保险人” 为由拒绝赔付,该怎么办?针对这些痛点,11月9日,最高人民法院发布征求意见稿,为解决“开门杀”纠纷提供了明确的法律指引。
值得注意的是,11月9日,最高人民法院发布了《最高人民法院关于审理交通事故责任纠纷案件适用法律若干问题的解释(二)(征求意见稿)》,向社会公开征求意见。
其中第三条规定,机动车乘车人开车门致他人损害,被侵权人主张乘车人责任属于机动车一方责任,并依据民法典第一千二百一十三条请求承保机动车交通事故责任强制保险的保险人在责任限额范围内予以赔偿、承保机动车第三者责任商业保险的保险人按照保险合同的约定予以赔偿的,人民法院应予支持;保险人以乘车人不属于被保险人或其允许的驾驶人为由主张不向被侵权人承担赔偿责任的,人民法院不予支持。

法学专家认为,这一条规定对“开门杀”事故中的责任主体作出明确指引:无论是驾驶人还是乘客实施的不当开门行为,均视为“机动车一方”的责任。这意味着,受害人可直接要求 承保交强险和商业三者险的保险公司先行赔付,无需再因“开门者是乘客而非被保险人”而陷入理赔困境。

中国政法大学刑事司法学院副教授杨绪峰:因为之前缺乏统一明确的标准,如果事故是由乘客“开门杀”行为引起的,保险公司可能会以乘客不属于被保险人或是驾驶人的理由拒赔商业险,尤其是交警部门一旦认定乘客负事故主要责任,保险公司就更有理由拒绝赔偿,这就会导致受害人只能通过诉讼的途径向个人去索赔,这个过程会比较漫长。
法学专家指出,在以往的司法实践中,一些“开门杀”事故的受害人因责任主体认定分歧而陷入理赔困境。此次最高人民法院发布的征求意见稿 将驾驶人与乘客视为机动车运行整体的一部分,统一纳入保险责任覆盖范围,从而有效打通了受害人及时获得保险救济的渠道。

中国政法大学刑事司法学院副教授杨绪峰:在此基础上要求交强险和商业三者险都需要对乘客的“开门杀”行为承担赔偿责任,这就确保了受害人首先就可以从支付能力更强的保险公司,先获得及时有效的救济。

保险公司的赔偿责任是否因此被扩大了呢?
征求意见稿第三条提到:承保机动车第三者责任商业保险的保险人承担赔偿责任后向对造成损害有重大过失的乘车人追偿的,人民法院应予支持。
法学专家指出,征求意见稿也赋予保险公司在商业险范围内对存在重大过失的乘客行使追偿权,既保障了受害人及时获赔,也避免保险公司成为最终风险承担者,实现了权益保护与风险分担的平衡。
如何才能有效避免“开门杀”?
方法一:荷式开门法
荷式开门法就是用离车门较远的那只手开启车门。

上海市公安局松江分局交警支队二大队副大队长陈强:如果选择远离车门的手开门,那你的上半身就会发生一个自然的转身,这时候视线是面对后方来车的方向,可以更有效地看到后方来车情况。
方法二:两段式开门法

驾乘人员开车门时,不要一下全部打开,而是先打开一个小缝,然后扭头观察后方情况。确认安全后,再推开车门。这样能有效预警后方来车,为安全开门争取反应时间。

而对于行人及非机动车驾驶人而言,途经路边停放的车辆时,应保持高度警惕,与车辆保持足够的横向安全距离,避免紧贴车身通过。尤其在经过开启双闪或有乘客上下车迹象的车辆时,应提前减速,谨防车门突然开启,主动规避“开门杀”风险。

